撐雇主、挺勞工   勞動部「勞工就業通計畫」上路! 展示圖

面對美國關稅與匯率波動帶來的挑戰,勞動部即日起推動「勞工就業通計畫」,整合僱用獎助、工作崗位訓練及職務再設計資源,鼓勵雇主僱用受影響產業失業勞工;同時也為失業勞工提供客製化媒合與就業獎勵,儘快找到合適的工作。勞動部強調,除了撐雇主,也會挺勞工,將與企業攜手協助失業勞工儘速重返職場。

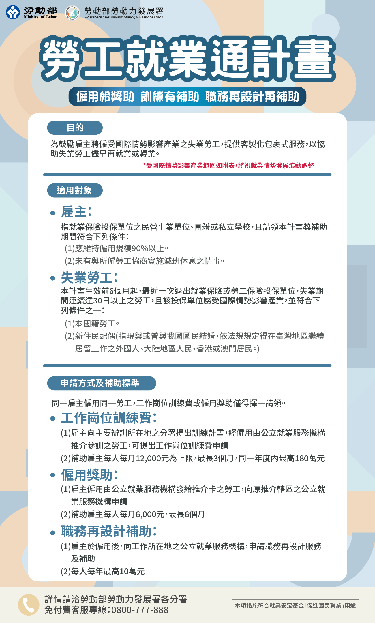
勞動部表示,自今(114)年4月起即主動訪視關懷企業與勞工,並由各轄區公立就業服務機構主動瞭解失業勞工的需求,在兼顧勞工就業技能、距離、雇主與勞工接納程度、職場環境等情形下,進行客製化媒合服務,並依相關規定協助失業勞工申請失業給付、提早就業獎助及缺工就業獎勵,以保障勞工基本生活與減低就業障礙。經參考經濟部評估受影響產業範圍,製造業因外銷導向致受國際情勢影響較為嚴重,以及為了不遺漏有需要協助的勞工,勞動部先針對從製造業離職的失業勞工,推動「勞工就業通計畫」,後續也將視就業市場情勢發展滾動調整協助對象範圍。

在勞工就業通計畫中,公立就業服務機構針對失業30日以上,但已具備足夠技能的受影響失業勞工,運用僱用獎助鼓勵雇主釋出工作機會,雇主以按月計酬全時僱用經推介的受影響失業勞工滿30日以上,可申請僱用獎助每人每月補助6,000元,最長6個月。如果失業勞工技能還不符合職缺要求,則透過先僱後訓的模式,由雇主安排職場導師提供勞工需要的職務訓練,勞動部則補助雇主工作崗位訓練費,每人每月補助1萬2,000元,最長3個月,同一年度內申請額度最高可達180萬元。又因為考慮到傳產製造業中高齡勞工的職場適應需求,公立就業服務機構也會搭配職務再設計措施,與雇主共同協助勞工排除工作障礙、提升效能,每人每年最高補助雇主10萬元。

勞動部進一步說明,雇主只要向公立就業服務機構辦理求才登記、提供職缺,在僱用受影響失業勞工後,公立就業服務機構即會提供雇主整合型資源,讓雇主能更方便取得補助,補足人力需求的同時,也能降低僱用成本。另雇主在僱用期間必須維持僱用規模90%以上,並且不能有實施減班休息的情形。勞動部強調,希望透過撐雇主、挺勞工的方式,增加受影響失業勞工的就業機會,也能協助產業穩定人力。

雇主或失業勞工如果想進一步瞭解自己是否屬於本計畫的適用對象,以及各項措施的申請方式及文件等資訊,可至「台灣就業通」網站勞工就業通計畫專區(https://gov.tw/cbm)查詢相關資訊,也可撥打免付費客服專線0800-777888,由專人提供諮詢服務,或電洽勞動部勞動力發展署所屬各分署,瞭解更多資訊。

公告來源:勞動部